為了促進復合材料在民用客機上的應用,一是要降低碳纖維復合材料成本;二是提高碳纖維復合材料制備效率;三是改進大型復合材料構件制備工藝技術。 3、復合材料在歐洲空中客車公司A380-800飛機上的應用
正在建造中的歐洲空中客車公司A380-800飛機長73m、高24.lm、翼展79.8m,在最經濟有效的0.89M飛行速度下,航程1.4×10 m。它是民航飛機中最先進、最具代表性、也是采用復合材料比例最高的機種。A380-800飛機中先進維復合材料用量高達30 -35t,主要是碳/環氧復合材料,也包括GLARE(玻璃纖維增強鋁)和玻纖/環氧。此外,還有30t玻纖/酚醛復合材料,用于飛機的內裝修。
A380-800飛機復合材料構件分別由空中客車各分公司和合作伙伴完成。空中客車法國分公司制造中機身,包括中翼盒、機頭和駕駛艙。BAE系統公司生產主機翼段。空中客車德國分公司制造機身、前、后機翼(包括玻璃纖維增強鋁GLARE的組裝)、垂直尾翼和后壓力艙壁等。空中客車西班牙分公司制造后機身、水平安定面、腹部整流裝置、方向舵和升降舵等。一些復合材料次承力構件由歐洲、美國和日本等國轉包合同公司承擔。第一架A380-800的制造生產始于2002年1月23日,將最后于2004年在法國吐魯茲( Toulouse)組裝。A380-800的首飛亦將于2004年實施。
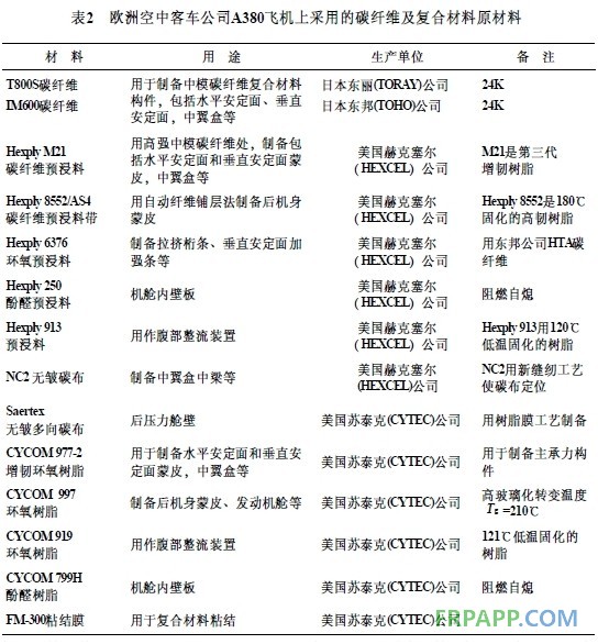
A380-800飛機復合材料構件的尺寸與其他同類飛機相比,無論長度或厚度都超過1倍,除了常規手工鋪層/壓力釜工藝外,A380-800飛機上采用一系列復合材料先進制備技術,包括:先進纖維鋪放技術( AFP)、預浸帶自動鋪層技術(ATL)、樹脂膜浸滲技術(RFI)、樹脂傳遞模技術( RTM)、拉擠(Pultrusion)和熱塑性樹脂成型/焊接技術。A380-800飛機上采用的碳纖維、預浸料、樹脂等原材料詳見表2。
4、在民用飛機上應用復合材料的看法
總結歸納國外在民用飛機上應用復合材料的經驗和教訓,可得到以下的看法:
(1)復合材料可有效降低飛機結構質量,改進性能,因而隨著飛機設計的改進和復合材料技術的進步,復合材料在民用飛機上的應用比例在不斷擴大。
(2)復合材料當前價格相應較高,因此,復合材料在民用飛機上的應用比例不是越高越好,存在價格/性能比問題。目前,應用復合材料比例最高的民機是歐洲空中客車公司A380-800飛機,復合材料用量占結構質量的25%。以當前復合材料的原材料價格和工藝技術水平來看,在民用飛機上的用量不宜超過此比例。
(3)為了降低復合材料的價格,研究低成本復合材料技術對新一代的民用飛機非常必要,包括:低成本碳纖維制備技術、低成本復合材料制備和成型技術等。


(4)碳纖維、碳布、預浸料和基體樹脂等復合材料的原材料一方面要求降低價格,另方面還要求保證必要的性能,不能用犧牲性能來換取價格的降低。必須從生產產規模、技術方案、技術路線、產品質量等方面改進、提高,從而達到降低價格的目的。
(5)提高復合材料構件制備質量與效率十分關鍵,傳統的手工鋪層/壓力釜工藝,生產周期長、質量以難以保證。采用復合材料制備新技術,達到縮短生產周期、提高生產效率、減少廢品、提高質量,對擴大復合材料在民用飛機上的應用極為重要。
(6)民用航空工業是全球性的,因此,復合材料和碳纖維等也必然是全球性的。要著眼世界,從世界范圍內考慮復合材料在民用飛機上的應用問題。










魯ICP備2021047099號